mebelperson.ru
mebelperson.ru

資本 主義 国家 と 社会 主義 国家 の 違い (98) 사진

社会主义和资本主义的区别? - 知乎

社会主义与资本主义:有何区别? – 神話探索

社会主义和资本主义的区别? - 知乎

阮富仲总书记——终身为国为民的光明磊落领袖

Untitled

〔政治経済・資本主義と社会主義〕資本主義と社会主義の内容 -オンライン無料塾「ターンナップ」-

New Chat | PDF

资本主义VS共产主义,你支持哪方? 📢📢📢好消息❗️❗️❗️目前可以全线上申请股票户口哦,不再需要邮寄表格了😲😲😲  💰想要申请股票户口和免费加入夜月专属股票资讯小组,点击以下链接填写google form👇 https://bit.ly/301ix4s  🎥YouTube: https://bit.ly/2SKz38F ...

〔政治経済・資本主義と社会主義〕(まとめ)資本主義と社会主義の整理 -オンライン無料塾「ターンナップ」-

共产主义国家: r/geography

中国特色社会主义- 维基百科,自由的百科全书

东方依然红吗?”对否认中国是资本主义国家的人的回答

独自の国家資本主義に進む米国 | WSJ PickUp | ダイヤモンド・オンライン

共产党和法西斯的区别、社会主义和资本主义的区别(悟空图文20240905) - 新·品葱

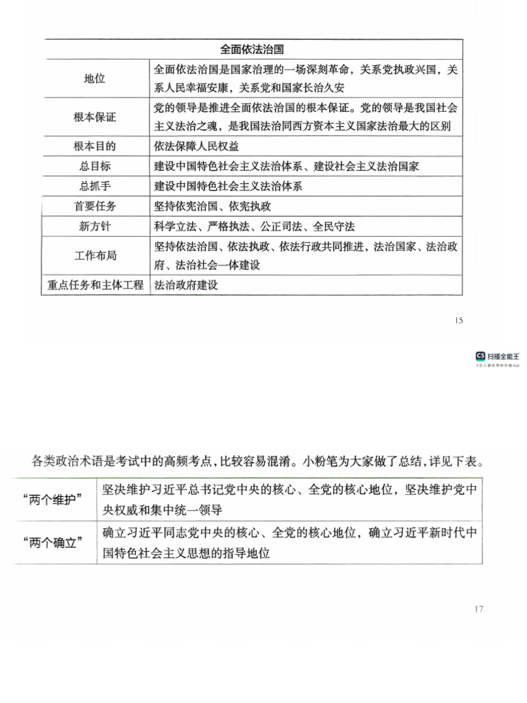
党领导全面依法治国体制机制更加健全_国内频道_新闻中心_长江网_cjn.cn

ベトナムの社会主義の現状とは?成功の理由と課題を探る | アジアの輪郭

🔥“资本主义和社会主义的区别”🔥👆🏽👆🏽👆🏽 | TikTok

后社会主义中国左翼组织的新方向- iyouport

金融・経済のデマに騙されるな!「資本主義が悪い」>資本主義って何か知ってる?|碧緑(あおみどり)

新しい資本主義」じゃなくてこっちでしょ。『ここにある社会主義』まえがき〜第1章を公開!(1/3)|大月書店 Otsuki Shoten

芒格在新访谈中,谈到对公平,效率,国家兴衰等等方面的个人观点。都很有意思。当然最有意思的还是他分享的建议:“如果仔细考虑...

共産主義と社会主義の違いとは?社会主義国5選 - 社会人の教科書

共产党和法西斯的区别、社会主义和资本主义的区别(悟空图文20240905) - 新·品葱

基本解説011)「社会主義」と「共産主義」の違いを知っておこう|オンラインN大学

毛泽东对中华民族伟大复兴的历史性贡献

共産主義と社会主義の違いとは?社会主義国5選 - 社会人の教科書

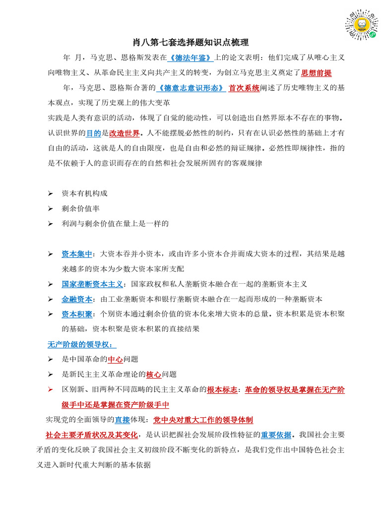
肖八第七套选择题知识点梳理| PDF

资本主义的形成:工人阶级的创立是对资本家的双重礼物

共产党和法西斯的区别、社会主义和资本主义的区别(悟空图文20240905) - 新·品葱

陈纯| 马克思研究与中国大陆的现实政治:读陈宜中的《马克思:从共和主义到共产主义》

資本主義、社会主義、共産主義の違いを解説

台湾反托洛茨基主义、反左翼猎巫背后潜藏着什么? - 中国劳工论坛China Worker

资本主义的历史:从1500年至2010年》笔记- 郑瀚- 博客园

为什么说中国是资本主义国家- iyouport

华夏历史“分久必合合久必分” 现象到底反映了什么?(下) - 知乎

第 6 部分 | 车宏年 | Facebook

社会主义和资本主义的区别? - 知乎

习近平寻求约束中国式资本主义,坚持毛泽东的社会主义愿景- WSJ

资本主义新动向.一|为何说西方国家仍普遍存在封建遗留

共产主义与资本主义的本质区别解析| TikTok

北欧是社会主义吗? • 工号51

反洗钱和反恐怖融资:它们如何保护您的业务?

中国国民党的社会主义思想- 维基百科,自由的百科全书

谁解释一哈社会主义和资本主义的区别#fblifestyle

埃德蒙·福西特| 脱轨的革命:特朗普为首的全球右翼联盟是如何诞生的?

民主主義と資本主義どっちのルールが合ってるのか理解することは大切という話|田鹿倫基

資本主義に抗う政治──エスピン=アンデルセン著『福祉資本主義の三つの世界』 | 前田健太郎 政治学を読み、日本を知る | web岩波

社会主义与资本主义:有何区别? – 神話探索

8个特殊的资本主义国家,都自称“社会主义”,真实情况怎样_搜狐网

资本主义新动向.二|技术和平台企业何以催生新封建主义

改革开放真的是所谓“中国特色资本主义”吗?_书香_中国财富网

社会主义与资本主义:有何区别? – 神話探索

下载链接:https://t.me/revcommunist0cn/300

我们该为建立什么的党而奋斗?答美国民主社会主义政团(DSA)的同志们

社会主义市场经济体制- 抖音百科

专题08 剩余价值论:工人和资本家,谁养活了谁? | PDF

欢迎大家来建设性地批评一下我画的小图,解释了不同社会经济结构之间的区别! 试图教育那些不跳出资本主义思维的人。 : r/Anarchism

社会主义与资本主义:有何区别? – 神話探索

白宫报告:北欧经济模式并非社会主义| 资本主义| 大纪元

学法时习之学习习近平法治思想|坚持党对全面依法治国的领导_我苏网

无政府主义vs 共产主义vs 社会主义;大致翻译成维多利亚3 : r/victoria3

社会主義と共産主義の違い②|Markover 50〜人生後半戦を愉しむ

ESG経営の本質とは? 欧米資本主義との違いと日本企業の強み | HT ファイナンス

学习笔记丨全面依法治国,习近平这些论述掷地有声!

共产党和法西斯的区别、社会主义和资本主义的区别(悟空图文20240905) - 新·品葱

浅谈无产阶级军队和资产阶级军队的区别- 马列毛主义与革命左翼时事评论- 布站

什么是资本主义,社会主义,共产主义?有何区别? - 知乎

自由资本主义国家_百度百科

ビジネス】日本の“普通の働き方”は、海外とこんなに違う! 実は世界と日本の、“普通の働き方”には大きな違いがある。  世界中の“すごい働き方”を知れば日本の働き方の“変わった面”と“優しい面”がみえてくる。 『すごい世界の働き方』A09-04で展開中です。k.s

ロシアはどうして「社会主義」なのか? その起源「ロシア革命」を超要約解説 | 東大生が教える戦争超全史 | ダイヤモンド・オンライン

民主主義」とは?資本主義・社会主義との違いや対義語も解説 | TRANS.Biz

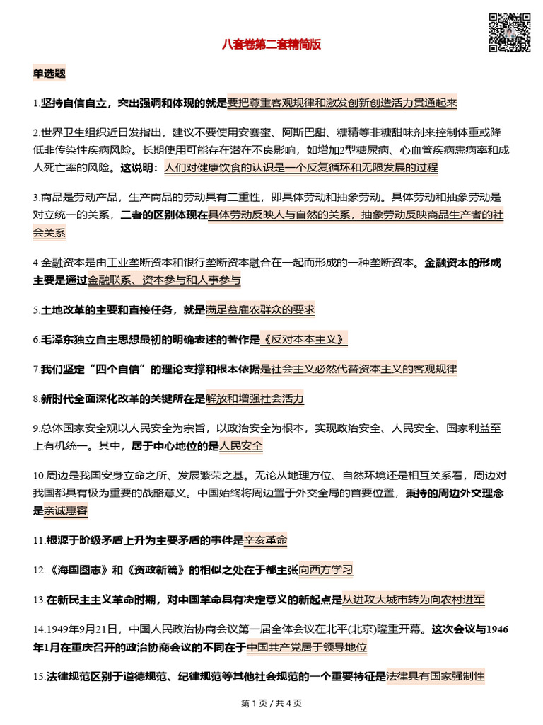
八套卷第二套精简版| PDF

共産主義」と「社会主義」の違いとは?マーク「☭」の意味も | TRANS.Biz

頑張っても報われないなら社会主義の方がいい」。若者が感じる背景、日米に違い【入山章栄・音声付】 | Business Insider Japan

アメリカは資本主義の国」の認識は時代遅れ? 資本主義支持率調査から紐解く、米国の思想の移ろい|賢者の投資術 Powered by OPEN  HOUSE|富裕層のためのウェブマガジン

資本主義」と「社会主義」の違いとは何か?【眠れなくなるほど面白い図解プレミアム経済の話】 - ラブすぽ

【中国】社会主義と資本主義

誰でも納得「資本主義と社会主義の違い」byWEB玉塾

社会主义国家_百度百科

資本主義、共産主義、社会主義の違いって何?【日本史用語集】

【アニメで解説】共産主義と社会主義の違いとは?資本主義とは何が違うの?

社會主義 vs 資本主義 =人的需求 vs 人的貪婪? 這個解釋正確嗎?

社会主义与资本主义:有何区别? – 神話探索

网文| 为资本主义正名- 议报

資本主義という嘘の仮面を被った日本国 (マインド編)|武田勇人(Hayato Takeda)

新时代中国特色社会主义思想常识8 12 | PDF

資本主義】共産主義・社会主義・全体主義との違いやメリット・デメリット|LobbyAI 政経百科|政治経済を、もっとおもしろく。

社会主義と現代世界 1?3 資本主義、社会主義、共産主義の違いを

建立社会主义市场经济体制中的爱国统一战线(1992年—2002年10月) 忽如一夜春风来

现任和前社会主义国家地图[OC] : r/MapPorn

实业家和资本家的区别- 抖音

新书推介| 蔡继明《从古典政治经济学到中国特色社会主义政治经济学》-清华大学社会科学学院

〇〇主義】よく使う言葉の意味と一覧!

社会主义和资本主义的区别? - 知乎

第5章社会主义的本质和根本任务| PPT

社会主義とは?社会主義の国を一覧で説明。共産主義との違いや社会主義市場経済のことも解説! | 地理サイト

社会主义和资本主义的区别? - 知乎

02 март 0 0
2023 copyright text.