mebelperson.ru
mebelperson.ru
Найти
Mebelperson リップル
»
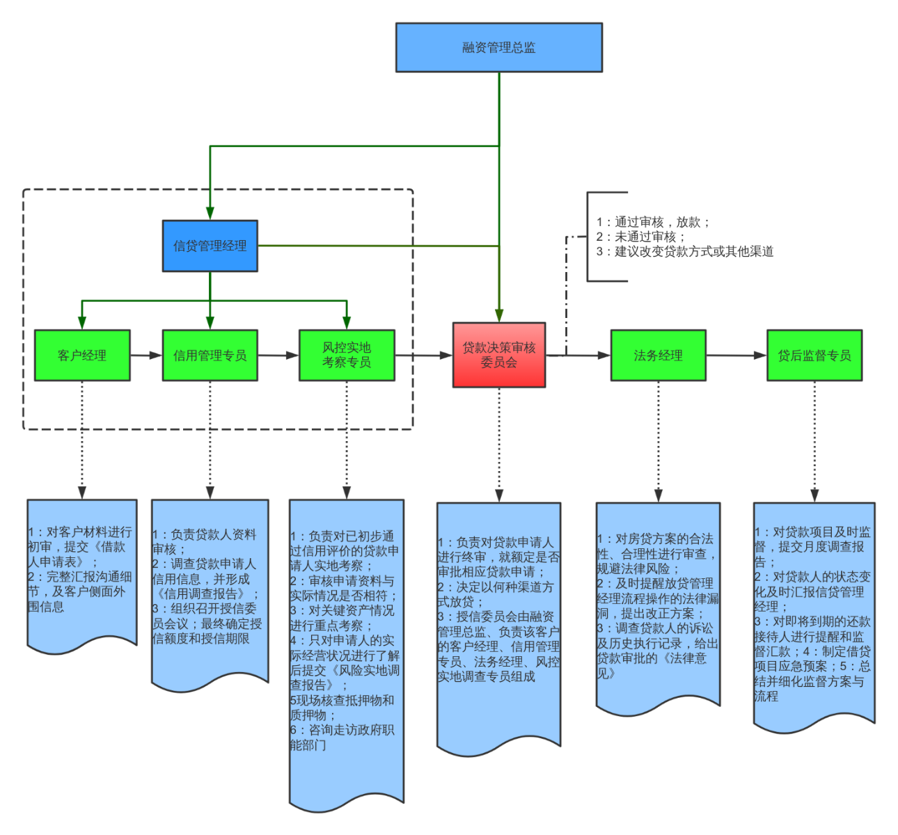
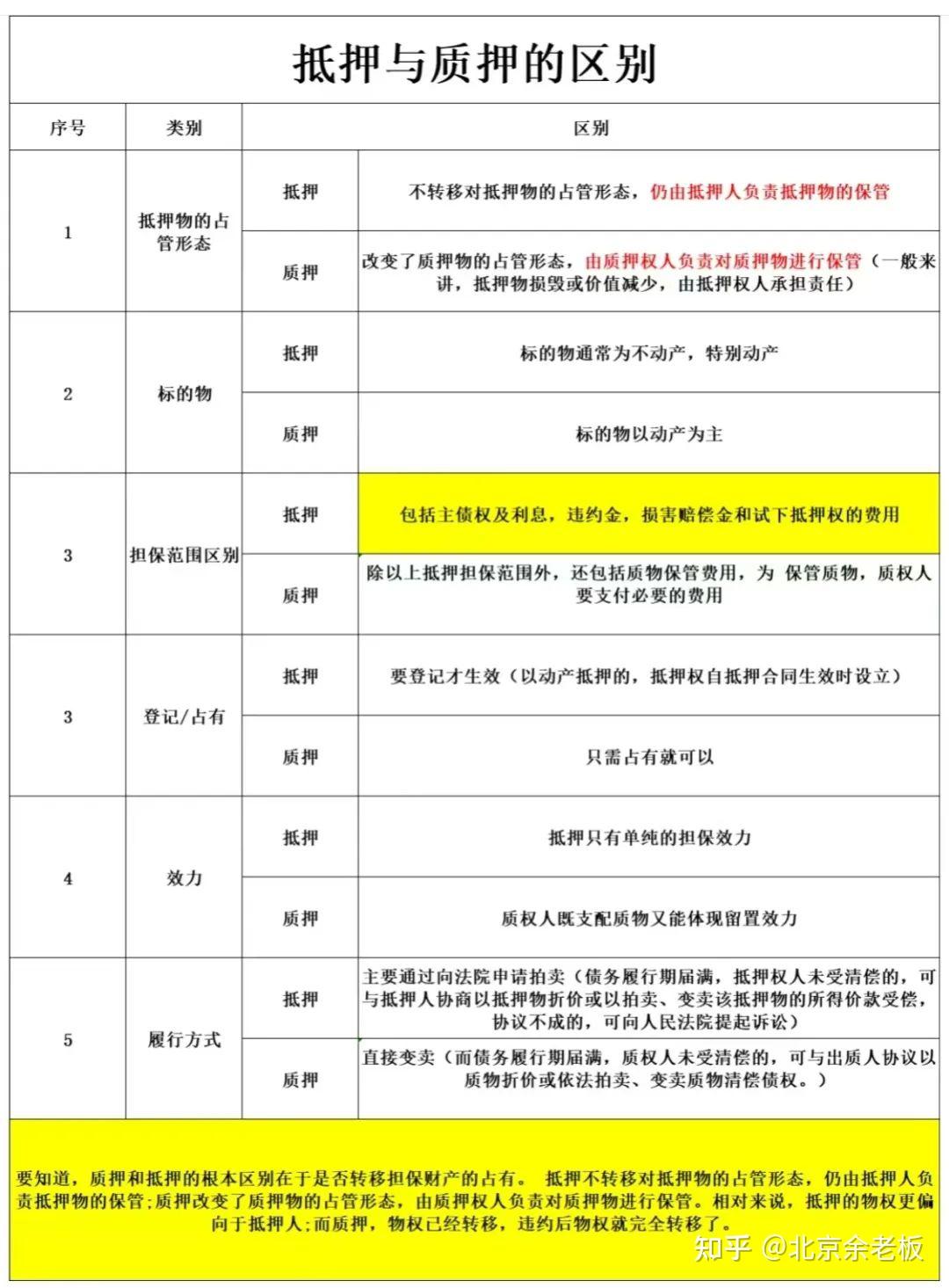
质押 房贷
» 质押 房贷 (99) 사진
质押 房贷 (99) 사진
0
1
2
3
4
5
02 март
0
0
质押 房贷