mebelperson.ru
mebelperson.ru

定期 定额 复利 计算 公式 (99) 사진

🔥新手必看!定期定額好嗎? #免費領取「複利計算Excel表」 收藏📥+留言你有買定期定額嗎? ​ 定期定額好嗎?  有紀律是好事不過要小心投錯標的囉~​ ​ 程編整理了新手必看的重點

投資洞察】複利效應:從歷史到未來的完整指南- by allenscashflow - 小樂財商洞察

複利是什麼?利息計算公式+投資實踐方法賺被動收入- MoneyHero

複利是什麼?複利計算公式怎麼算?(含Excel 計算機) - Yale Chen 陳頁真

想在20年後退休,定期定額投資累積2千萬退休金,做得到嗎?以野村優質基金試算- Mr.Market市場先生

計算定期定額儲蓄最後可以存多少錢的EXCEL年金終值法函數FV

複利計算機|一鍵算出你的財富成長曲線| 要不要來點稀飯套餐

年金终值系数计算公式_夸克文档

🔥新手必看!定期定額好嗎? #免費領取「複利計算Excel表」 收藏📥+留言你有買定期定額嗎? ​ 定期定額好嗎?  有紀律是好事不過要小心投錯標的囉~​ ​ 程編整理了新手必看的重點

PPT - 第二章财务管理价值观念PowerPoint Presentation, free download - ID:3563625

定期定額是什麼?怎麼買?定期定額試算/優缺點/手續費整理

🔥新手必看!定期定額好嗎? #免費領取「複利計算Excel表」 收藏📥+留言你有買定期定額嗎? ​ 定期定額好嗎?  有紀律是好事不過要小心投錯標的囉~​ ​ 程編整理了新手必看的重點

年金现值计算公式的推导_夸克文档

年金现值、终值的公式推导及计算之前写过《网页链接》,本来随后就是写年金这篇文章,发现关注这个话题的...

複利是什麼?3分鐘立即使用複利威力- 宇宙島行銷整合

超實用的XIRR函數!用Excel公式,1秒計算不定期不定額的投資報酬率!(附XIRR、IRR與CAGR比較) - 喬王的投資理財筆記

不怕老後沒錢花:從有錢定期定額開始,把握基本退休現金流,讓普通人打造未來靠山的小資理財法|讀書共和國網路書店

定期定額怎麼買?2025年台股美股定期定額試算、推薦一次看! – 阿爾發機器人理財

AAR 是什么意思

複利是什麼?計算公式及與單利差異?這樣投資資產多翻一倍! - 新手理財的領路者

定期定額怎麼買?2025年台股美股定期定額試算、推薦一次看! – 阿爾發機器人理財

定期定額懶人包|定期定額試算、手續費、優缺點全解析!|豐雲學堂2026 年01 月

定期定額懶人包|定期定額試算、手續費、優缺點全解析!|豐雲學堂2026 年01 月

複利是什麼?利息計算公式+投資實踐方法賺被動收入- MoneyHero

複利是什麼?3分鐘立即使用複利威力- 宇宙島行銷整合

如何計算年金現值與年金終值» 大家之Good Partner

市場先生會客室》定期定額好嗎?如何提高定期定額投資勝率? - Mr.Market市場先生

年金现值计算公式的推导_夸克文档

年金现值计算公式的推导_夸克文档

🔥新手必看!定期定額好嗎? #免費領取「複利計算Excel表」 收藏📥+留言你有買定期定額嗎? ​ 定期定額好嗎?  有紀律是好事不過要小心投錯標的囉~​ ​ 程編整理了新手必看的重點

複利是什麼?複利計算公式是什麼?單利與複利差別?(附EXCEL檔下載)

複利是什麼?3分鐘立即使用複利威力- 宇宙島行銷整合

什麼是複利?如何利用複利從小錢累積財富- 財富101:你的理財朋友

定期定值投資策略是什麼意思?報酬真的比較高嗎?完整優缺點分析(附Excel試算表下載)

投資報酬率怎麼算?投資報酬率、年化報酬率計算公式全整理- 穩穩信用

複利計算器| StashAway 香港

複利計算機

本金翻倍要幾年? 「72法則」5秒有答案

複利息效應:一條簡單公式助您賺第一桶金| Endowus智安投

算复利的计算器软件- 抖音

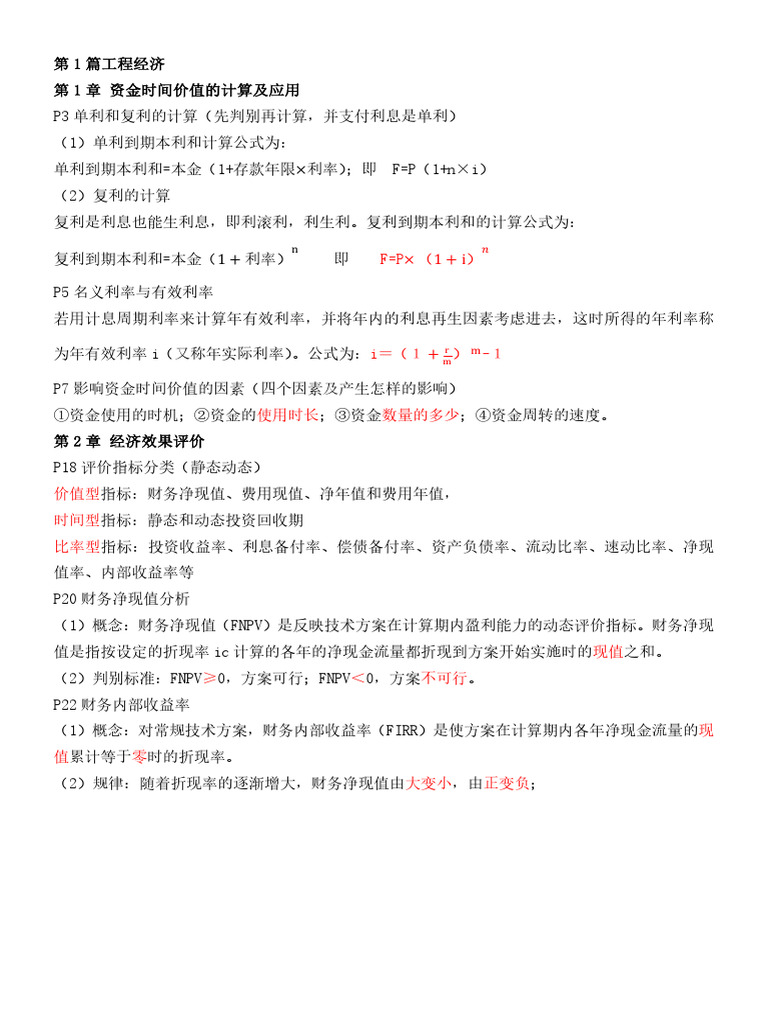
2024年一建经济考前10页纸| PDF

funnpen 翻篇

小資族想靠複利翻身?請掌握三個關鍵!(內文含兩張必閱圖表)

定投金额怎么定?月薪5 千到2 万的差异化定投方案参考!_定投到子账户-CSDN博客

搭配加減碼,定期定額更厲害? - 鉅亨買基金

头条文章

投資洞察】複利效應:從歷史到未來的完整指南- by allenscashflow - 小樂財商洞察

投資必備定期定額試算、年化報酬率計算機,教你如何回測1 萬檔美股ETF ! | FinGuider 美股資訊網

複利是什麼?3分鐘立即使用複利威力- 宇宙島行銷整合

複利是什麼?3分鐘立即使用複利威力- 宇宙島行銷整合

投資前一定要知道的年化報酬率

定存股每月定期定額利息複利收益計算器- 有才的介介

定期定額懶人包|定期定額試算、手續費、優缺點全解析!|豐雲學堂2026 年01 月

定期定額懶人包|定期定額試算、手續費、優缺點全解析!|豐雲學堂2026 年01 月

2024最新】怎麼投資複利滾雪球?基礎&進階複利率計算公式,3步驟建立Excel計算機!

6、7章| PDF

財務投資六大基本數學公式» 大家之Good Partner

interestingpaper 從定期定額(DCA)到價值平均(DVA): 我們常說「不要擇時、要定期」,哈佛教授Michael Edleson  提出的DVA(價值平均法),讓我們學會在市場下跌時自動加碼、上漲時減碼,用數學邏輯達成「低買高賣」,在長期中跑贏傳統的

投資必懂公式》0050年化報酬率11%,幾年後本金會翻倍?-精選書摘|商周

前天聽了周教授對0050定期定額的試算分享也是半信半疑,因此問了ChatGPT大神證實了周教授的論證,通過複利公式試算也驗證了時間複利的威力,怎麼說呢?  假設年化報酬率8% 每月定期定額分別持續投入20年&40年

關於複利

🔥新手必看!定期定額好嗎? #免費領取「複利計算Excel表」 收藏📥+留言你有買定期定額嗎? ​ 定期定額好嗎?  有紀律是好事不過要小心投錯標的囉~​ ​ 程編整理了新手必看的重點

如何計算存股收益

IRR內部報酬率是什麼?計算公式?買儲蓄險、定期定額基金必看- Mr.Market市場先生

複利投資術:一套每個人都能學的「利滾利」複利投資術!(附每月資金分配試算)|豐雲學堂2026 年01 月

定期定額怎麼買?2025年台股美股定期定額試算、推薦一次看! – 阿爾發機器人理財

複利是什麼?3分鐘立即使用複利威力- 宇宙島行銷整合

🔥新手必看!定期定額好嗎? #免費領取「複利計算Excel表」 收藏📥+留言你有買定期定額嗎? ​ 定期定額好嗎?  有紀律是好事不過要小心投錯標的囉~​ ​ 程編整理了新手必看的重點

複利息效應:一條簡單公式助您賺第一桶金| Endowus智安投

PPT - 第二章财务管理价值观念PowerPoint Presentation, free download - ID:3563625

複利是什麼?複利計算公式怎麼算?(含Excel 計算機) - Yale Chen 陳頁真

圖解!教你用Excel 1秒算出「年化報酬率」 - Smart自學網|財經好讀- 輕理財- 理財小工具- (複利 ,定存,儲蓄險,年化報酬率,保本,Excel)

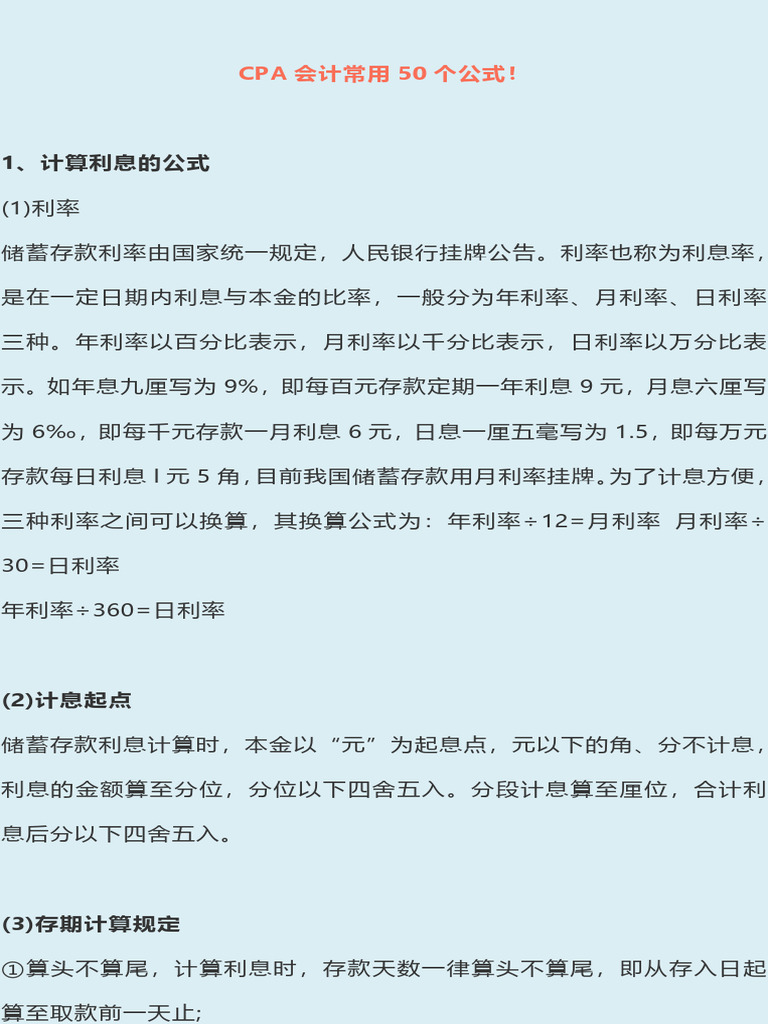
CPA 会计常用50 个公式! | PDF

PPT - 第二章财务管理价值观念PowerPoint Presentation, free download - ID:3563625

複利效應是什麼?從諾貝爾基金到ETF,讓錢自動成長的關鍵原理- 雷司紀Raysky

什麼是複利?告訴你有錢人創造財富的秘密|價值思維學堂

複利是什麼】計算公式怎麼算?3招善用複利放大資產的秘訣!

excel复利计算公式详解,如何快速掌握复利计算? • 简道云

APY(年化收益率):了解它在加密货币和传统金融中的运作方式

IRR內部報酬率是什麼?計算公式?買儲蓄險、定期定額基金必看- Mr.Market市場先生

超實用的XIRR函數!用Excel公式,1秒計算不定期不定額的投資報酬率!(附XIRR、IRR與CAGR比較) - 喬王的投資理財筆記

超實用的XIRR函數!用Excel公式,1秒計算不定期不定額的投資報酬率!(附XIRR、IRR與CAGR比較) - 喬王的投資理財筆記

如何計算年化報酬率? - 小資YP投資理財筆記

🎯單筆終值計算機教學:一次投資120 萬,20 年後變多少? - 兆量富足教育協會

超簡單!不定期不定額投資,報酬率原來這樣算!(XIRR函數公式幫你1秒算出來)

定投复利计算公式是什么? - 知乎

複利是什麼?單利複利有什麼區別?如何計算複利? - InvestMaster

银行存款利率计算器在线- 抖音

72 法則|計算本金何時翻倍的快速公式! - 雷司紀Raysky

前天聽了周教授對0050定期定額的試算分享也是半信半疑,因此問了ChatGPT大神證實了周教授的論證,通過複利公式試算也驗證了時間複利的威力,怎麼說呢?  假設年化報酬率8% 每月定期定額分別持續投入20年&40年

图解:60个基金核心常用名词| 人人都是产品经理

超實用的XIRR函數!用Excel公式,1秒計算不定期不定額的投資報酬率!(附XIRR、IRR與CAGR比較) - 喬王的投資理財筆記

投資報酬率怎麼算?快速看懂理財黃金公式|國泰智能投資

银行存款利率计算器在线- 抖音

高一下數學1-2進階08本利和-複利問題

財務投資六大基本數學公式» 大家之Good Partner

Excel】儲蓄險或定期定額投資的報酬怎麼算?用IRR計算機一秒算出最真實的投資報酬率!

財金博士生的雜記Yi-Ju - DCA 定期定額| Facebook

02 март 0 0
2023 copyright text.