mebelperson.ru
mebelperson.ru

中 投 區 超額 比 序 項目 積分 表 (99) 사진

114 學度中投區升學簡要說明日程

12年國教及多元升學宣導: 2015

快速了解106學年度五專聯合免試入學超額比序項目積分計算方式與同分比序說明當6月9日國中教育會考成績放榜後,就進入了各就學的分區免試及五專免試入學的報名作業準備期。最近經常接到學生及家長來電詢問有關五專免試入學成績如何計算、兩位學生成績相同時又是如何進行同  ...

投影片1

投影片1

十二年國教】

PPT - 103 年中投區高中職免試入學選填志願輔導說明會PowerPoint Presentation - ID:3245803

中投區| PDF

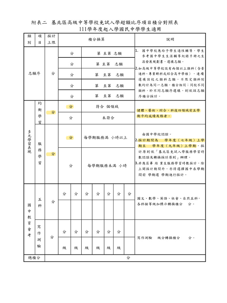
111 學年度中投區高級中等學校免試入學超額比序項目積分補充說明對照表

107學年度中投區高級中等學校免試入學超額比序項目積分對照表| PDF

109會考已過去一週, 想必大部分同學都會選擇繼續往上升學,那麼一定不能錯過這些最實惠、方便的升學方案啦! 《優先免試》  優先免試簡稱「優免」,為了鼓勵就近入學,學生可選擇就讀社區高中。要注意的是,畢業自新北市國中就只能參加新北市的優免! 畢業自台北市國中就 ...

113學年度中投區高級中等學校免試入學簡章

111學年度五專優先免試入學試務宣導說明會

甄戰一點通|國中升學輔考|影音教材| ▷114會考【中投區】免試入學規則⏰114年免試入學積分採計項目與超額比序順次2分鐘立即搞懂

五專完全免試入學- 中華醫事科技大學

五專免試入學管道比較(1/2)

Untitled

PowerPoint 簡報

🪧專欄🪧 Hello~親愛的粉絲們,又到了我們的🐈貓咪老師👏👏劉鈃專欄時間啦~如果之前沒有跟上的請先點🪄 前情提要➡️  https://www.facebook.com/share/p/1DVxd9Dy4L/ 國中畢業,進入高中和高職的方式基本上相同。  至於有哪些方式,在上一篇已經討論過。還沒追到的人這邊 ...

113 年國中會考落點最終預估表113 落點分析與課程線上報名:https://www.linmathcourse.com/form01/ 113  落點分析與課程預約專線:(02)23899393 113年6月21日基北區公布序位區間與免試分發的正式人數,根據序 位資料林群數學重新調整製作了「113年國中會考落點最終預估表 ...

關於【國中教育會考】

Untitled

115會考分數計算攻略|看懂超額比序、ABC積分換算、落點分數- 翰林雲端學院

相關資訊仍須依招生簡章公告為準

Untitled

教育會考與國中基測比較表

高雄區十二年國民基本教育免試入學服務學習採計須知定案版| DOC

秒懂如何前進你的理想學校

106 年度國中教育會考回顧& 記錄

附表1 109學年度中投區高級中等學校免試入學超額比序項目積分對照表

桃連區高級中等學校免試入學超額比序項目積分對照表

臺中市政府全球資訊網-市政新聞-中投區免試入學分發結果出爐中市府提醒7/15前完成報到

毕业生适性入学宣导B版资料夹22日起送各国中| 超额比序| 大纪元

113會考】中投區免試入學超額比序- 免試入學| 大學問- 升大學找大學問

超級比一比:免試入學の超額比序| PDF

PPT - 103 年中投區高中職免試入學選填志願輔導說明會PowerPoint Presentation - ID:3245803

111 學年度中投區高級中等學校免試入學簡章

五專完全免試入學- 中華醫事科技大學

會考全對是附中,考試順利國中部, 制勝第一A++, 霸氣十足滿積分!

高雄區107學年度適性入學宣導

『109學年度中投區投一區完全免試入學介紹』

基北區高級中等學校免試入學作業要點」修正案| 臺北市立北安國民中學

109會考已過去一週, 想必大部分同學都會選擇繼續往上升學,那麼一定不能錯過這些最實惠、方便的升學方案啦! 《優先免試》  優先免試簡稱「優免」,為了鼓勵就近入學,學生可選擇就讀社區高中。要注意的是,畢業自新北市國中就只能參加新北市的優免! 畢業自台北市國中就 ...

五專免試入學管道比較(1/2)

中投區】會考分數怎麼算? | 中學問-臺中市多元入學指南

投影片1

2026最新〉國中會考重要日程:什麼是「優免」?什麼是「大免」?家長都要知道的高中職入學管道及重要時程-未來親子

關於【國中教育會考】

國中部升學- 中投區免試入學

會考成績怎麼看?人數百分比統計表?答對題數對照表又是什麼?|育達補習班

會考成績和志願序是勝出關鍵- 今周刊

PPT - 103 年中投區高中職免試入學選填志願輔導說明會PowerPoint Presentation - ID:3245803

Untitled

104 年五專免試入學超額比序項目積分對照表7 16 服務學習7 4 6 3 3 2 2 6 6

國中免試入學:優免是什麼?放榜時間、超額比序一次懂|翻轉教育

107高雄區高級中等學校免試入學-超額比序項目採計說明| PDF

▶114會考【基北區】免試入學規則, ⏰114年免試入學, 積分採計項目與超額比序順次, 2分鐘立即搞懂, 🔗點擊 IG  主頁連結,獲取更多國中會考升學資訊, #免試入學 #114會考 #會考 #國中升學 #基北區

臺中市教育電子報-中投區免試入學超額比序定案

108 學年度北區五專聯合免試入學招生簡章內容修訂條文對照表修正內容原始內容

1101002中投區免試入學簡報| PDF

Chenyh - 彙整表16(各入學管道計分項目) 1.現行國中畢業生升學高級中等學校or五專的入學管道相當多元,各個入學管道所採計的計分項目 、計分標準、比序方式等都不一樣,這樣的設計是為了要錄取不同特質的學生

十二年國教】

投影片1

PPT - 103 年中投區高中職免試入學選填志願輔導說明會PowerPoint Presentation - ID:3245803

Untitled

關於高雄區高中職免試入學「超額比序」項目與「積分」說明

基北區高級中等學校免試入學超額比序項目積分對照表(111學年度起入學學生適用) | PDF

112學年度五專聯合免試入學積分採計與報名

十二年國教】

Untitled

105 學年度五專入學專用免試入學超額比序項目積分成績處理作業原則

12年國教及多元升學宣導: 2015

關於高雄區高中職免試入學「超額比序」項目與「積分」說明

110年中投區免試入學積分參考1100909 A3 | PDF

填滿志願序!高中職免試入學招生名額21.3萬人| ETtoday生活新聞| ETtoday新聞雲

國中免試入學:優免是什麼?放榜時間、超額比序一次懂|翻轉教育

超額比序| 臺北市十二年國民基本教育資訊網

十二年國教】

113會考】中投區免試入學超額比序- 免試入學| 大學問- 升大學找大學問

臺中市政府全球資訊網-市政新聞-中投區免試入學分發結果出爐中市府提醒7/14前完成報到

Untitled

115學年度中投區高級中等學校免試入學簡章

中投區】大免志願怎麼填?志願序重要嗎? | 中學問-臺中市多元入學指南

中投區

113會考】五專超額比序總積分- 五專入學| 大學問- 升大學找大學問

107高雄區高級中等學校免試入學-超額比序項目採計說明| PDF

114年中投區免試入學比序項目積分換算及比序順序|育達補習班

中投區

關於高雄區高中職免試入學「超額比序」項目與「積分」說明

114會考【中投區】免試入學規則懶人包#免試入學#114會考#shorts #會考- YouTube

中投區免試入學規則懶人包#免試入學#113會考#shorts #會考- YouTube

志願選填怎麼填?國中免試入學志願選填/超額比序計算一次看懂

投影片1

肆、聯合免試入學超額比序總積分計算與分發比序原則

升學制度介紹|桃市高中資訊入學網

免試超額比序3大項5順序定調- 焦點要聞- 中國時報

投影片1

中投區】108年超額比序規則- 翰霖補習班

02 март 0 0
2023 copyright text.