mebelperson.ru
mebelperson.ru
Найти
Mebelperson リップル
»
超額 積分
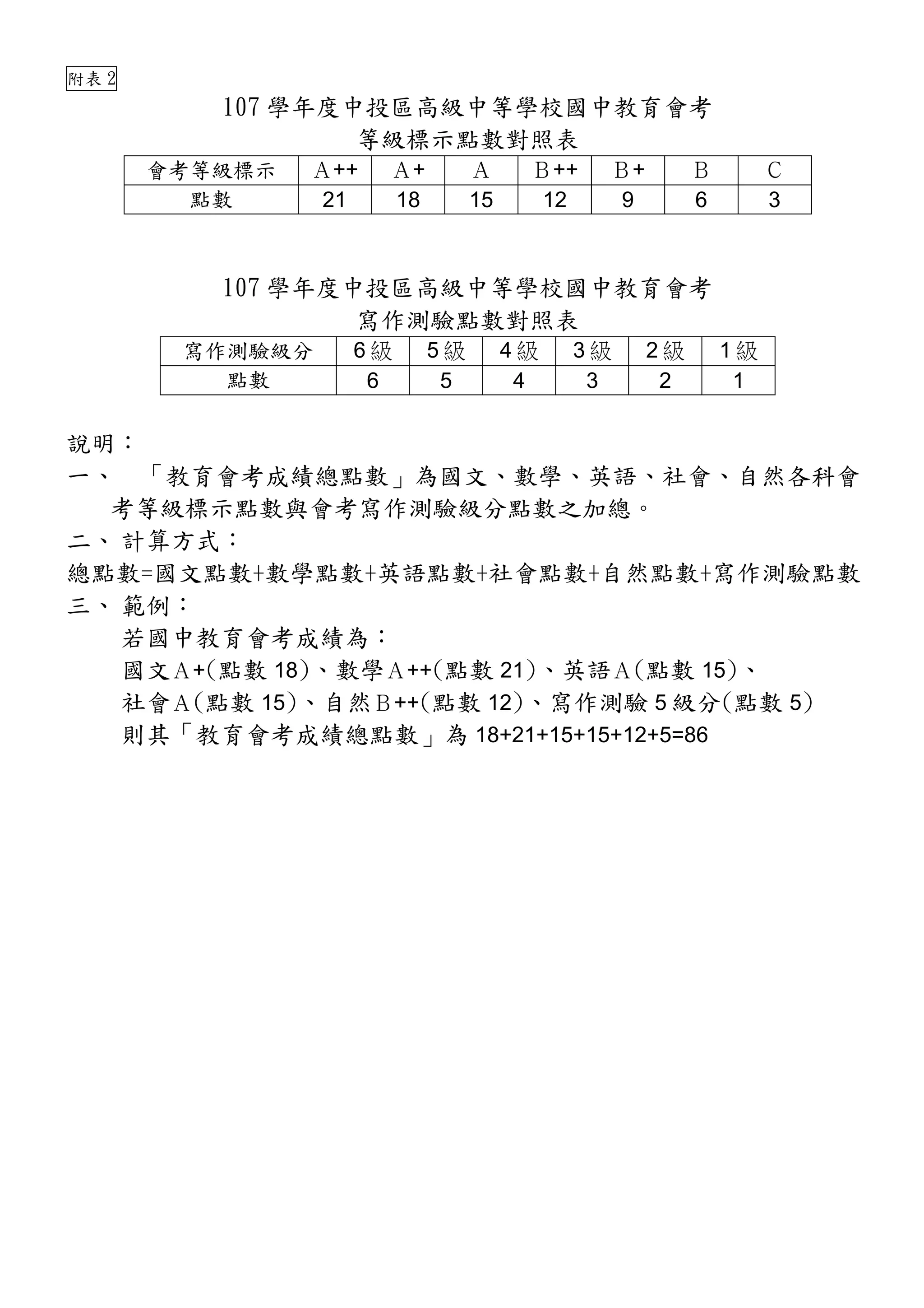
» 中 投 區 超額 比 序 積分 (99) 사진
中 投 區 超額 比 序 積分 (99) 사진
0
1
2
3
4
5
02 март
0
0
超額 積分